
文|黄文涛 阎贵成 程似骐 崔世峰 贺菊颖 黎韬扬 刘双锋 刘永旭 庞佳军 陶亦然 王在存 许琳 许光坦 杨艾莉 叶乐 应瑛 于芳博 袁清慧 赵然 朱玥
500页重磅深度,全面拆解AI模型、应用与算力,勾勒AI新纪元产业图谱。
《AI新纪元:砥砺开疆・智火燎原》40万字深度解析,以全球化视野系统解码全球人工智能产业最新发展脉络。内容贯穿AI垂直产业链核心环节,从底层算力基础设施到中层大模型技术迭代,再到终端应用场景落地,实现软硬件研究全链路贯通。立足全球最新AI大模型演进趋势,精准构建覆盖全产业链的“AI+产业”投资图谱,全方位挖掘横跨软硬领域的人工智能产业投资机遇。登录“中信建投研究机构服务平台”小程序可查看下载全文。
自ChatGPT发布后,大模型向更强、更高效、更可靠方向发展,呈现推理模型深化、智能体模型爆发的格局。美国在探索更强大模型上保持全球领先,中国企业则在算力受限下实现高效性全球领先。2025年是应用加速落地之年,OpenAI已达百亿美金ARR,Claude月收入环比增速超20%。受互联网大厂推动AI与业务结合、Agent推出、主权AI需求及多模态渗透等因素影响,AI算力消耗从训练转向推理,带来显著增量,国内算力自主可控趋势凸显。B端应用渗透率慢于C端,落地顺序由容错率与复杂度决定,从高容错、单一任务场景到低容错、高复杂度场景尚需时间。但本轮AI渗透较互联网时代大幅提速,B端落地进程或超预期。
点击小程序查看报告原文 ]article_adlist-->
大模型继续向更强大、更高效及更可靠的方向发展。人工智能发展历经三个主要阶段,从符号智能、专用智能迈向通用智能,2017年之后正处于通用智能阶段。在这个阶段中,以Transformer架构为基础,训练数据从有标注变为通用无标注数据,学习方法从过去的有监督学习变成无监督学习,能力从专用任务扩展到通用任务,并在算力的加持下,参数量和数据量都急剧变大,因而有了今天的大模型。值得关注的是,随着模型规模、数据量的持续突破与学习范式的迭代,大模型逐渐展现出显著的“涌现能力”——即当模型达到一定复杂度后,自发产生超越其设计目标或训练数据覆盖范围的新能力。这种来源于模型对海量数据(维权)中潜在规律的深度捕捉与跨领域关联能力,正是通用智能阶段大模型从“量变积累”迈向“质变突破”的核心标志,也为其在更复杂、更开放的现实场景中实现自主决策与创新应用奠定了基础。2025年模型继续向着更强大、更高效、更可靠的方向去发展,其中,更强大体现为Scaling Law跨域延伸、推理能力自主进化、多模态深度融合、Agent与群体智能、实时数据验证以及合成数据助力,尤其是强化学习在其中起到了至关重要的作用;更高效依托MOE架构优化、FP8等低精度应用、Mamba等新型架构探索及计算效率提升;更可靠则通过Scaling Law降幻觉、实时事实验证、思维链等实现,部分方法兼具多重作用。



时至今日,美国依然在探索更强大模型上具备全球领先性。目前呈现推理模型深化、智能体模型爆发格局。OpenAI o3领跑全球,但近期受到Claude4、Gemini2.5 pro升级版的挑战,大模型竞争格局逐渐从OpenAI一家独大转变为北美大厂竞相霸榜。



而中国企业在算力受限的情况下,在更高效上做到了全球领先。从地理分布上看,全球已经形成人工智能的“两极格局”,且未来这一格局仍将长期保持。至2024年,中美两国自研大模型数量占全球80%以上,中国大模型数量已经接近100款。
根据斯坦福以人为本人工智能研究所(Human-CenteredArtificialIntelligence,HAI,领导者为李飞飞)发布《2025年人工智能指数报告》,2024年结束后,中美顶级AI模型的能力(多项基准测试得分加权平均)差距已由前一年的20%缩小至0.3%。中国视角来看,DeepSeek-R1迈出了中国AI全面追赶美国的关键一步。DeepSeek-R1通过架构创新、软件优化及前沿方法,在推理能力上逼近国际顶尖水平,且训练成本大幅降低。其开源策略为本土AI发展提供了技术参考,缩小了与美国的技术差距,如今豆包Seed1.6、阿里通义千问、KimiK2等国产模型呈现百花齐放局面,并且开源的KimiK2再次体现国产模型更高效的特点。从大模型的技术本质与人才储备来看,中国的大模型企业的能力并不落后,2025年是世界认知中国人工智能潜力的第一年,未来有望走出国门、走向世界。


进入2025年,大模型的应用落地进程呈现显著加速态势。我们总结了目前海外典型大模型ARR(年化收入,亿美元)情况,OpenAI已实现百亿美金ARR,月度CAGR仍然保持10%的环比增速,Claude4凭借代码优势,ARR半年时间从10亿美金奔向30亿美金,月度CAGR超过20%的环比增速,海外大模型开始加速实现商业化落地。然而,这只是刚开始,结合Pew Research的样本调查,截至1Q25,34%的美国成年人已经采用ChatGPT,大约相当于美国PC互联网2003-04年的渗透率水平。考虑到ChatGPT是22年底推出,意味着ChatGPT用两年零一个季度的渗透率大致对应PC互联网10年的渗透进度。
AI大模型对产业的渗透速度超过此前互联网革命,并且其展现出来的商业化潜力和付费意愿也超过传统应用。从Sensor Tower统计的应用内购收入来看,AI应用占据整体应用(剔除游戏)比例约1.73%。而如果从AI应用的下载量来看,2024年AI应用下载量达14亿次,占据全球所有应用下载量约1.0%,付费比例超过了下载比例。从24年中预训练进度放缓,到25年初大模型与实际业务第一阶段协同落地,这一阶段的进展体现了大模型技术在原有业务上实现了效率层面的大幅度跃升,从而形成了商业逻辑的闭环,之后大模型将快速的向其他行业渗透,其渗透节奏有快有慢,总体体现从易到难,从虚拟到现实,从科技到传统,从研发到生产的主要渗透趋势,从行业特有的限制角度看,生产环境与法规限制较少到的产业会快于限制较多的产业。


作为AI应用的重要载体和下一代人工智能的具体形态,AI Agent将成为2025年AI发展的重要方向。年初国内Manus发布引起广泛关注,国内大厂纷纷打出各有特色的Agent战略。北美市场各类Agent同样层出不穷:OpenAI连发两款研究型Agent、Claude 4代码能力突出、Google Deep Research深度嵌套Google Scholar生态,AI Agent正进入技术突破与商业化加速阶段。Agent的出现将快速把大模型能力从“做题”延伸到“工作”中,简而言之,大模型开始从“小镇做题家”变成“都市白领多面手”。生物群落带来生物群体智能涌现,多智能体集群也将带来AI群体智能涌现,进一步提升大模型性能,目前GitHub上已有不少明星项目,预计未来两到三年内该技术将逐步成熟。目前看,Agent的发展比较依赖于数据和生态,具备数据优势、生态体系构建的企业未来将更具发展潜力。


多模态商业化进展快,国产AI视频与海外模型各有千秋。多模态模型历经任务导向、视觉 - 语言预训练、多模态大模型三阶段,当前以 “语言为统一交互工具” 实现跨模态对齐与零样本应用。原生多模态模型(如 GPT-4o、Gemini)解决输入延迟问题,基于 Transformer 的扩散模型提升文生视频质量。应用上,C 端聚焦社交娱乐(如快手可灵的视频特效),B 端侧重营销素材与商品图创作(如美图设计室),专业领域(如影视制作)通过 AI 降本增效显著。据不完全统计,25年上半年有全球有超30款多模态模型更新或发布,其中超75%为国产模型。国产模型尺寸上均支持多种规格;时长上国产可灵达 2 分钟,部分推理更快;效果上国产多次登顶全球榜单;使用门槛上,国产多端可用、价格更低。中国的互联网企业在多媒体领域具有全球影响力,游戏、电影、短剧、短视频等领域将是目前多模态落地的第一阶段,随后在自动化装备、机器人、自动驾驶等产业也将快速渗透。


随着各方面应用的加速,AI算力消耗开始从训练走向推理,同时主权AI加大投入,带来显著的算力增量。探究背后增量需求主要来自四方面:
一是各家互联网大厂纷纷加速AI与原有业务结合,如谷歌搜索在今年5月21日正式迎来 AI 模式,并逐步在美国市场推出,考虑到谷歌搜索全球范围内年搜索量为5万亿次+,假设单次回答平均为2000token,则该功能都将带来日均27万亿token消耗(超过其Gemini模型目前日均16万亿token消耗),类似案例如抖音搜索、微博AI智搜,搜索功能开始从普通服务器迁移到AI服务器并重塑所有搜索体验,类似的视频编辑、剪辑功能也被AI重塑;
二是Agent和深度思考推理的结合,通过两者结合,Agent执行任务准确率大幅提高,Agent执行一次任务平均消耗token达到10万的量级,大幅超过AI搜索单次问答token消耗,并且能延伸到更多开放式场景,同时多Agent协作的群体智能也已开始逐步商用化,过去复杂、多步骤的任务可通过Agent实现,Agent的普及将带来推理算力需求的大幅增长;
三是多模态,随着多模态生成的图片及视频质量今年均显著提升,今年AI营销内容占比提升十分明显,根据《2025中国广告主营销趋势调查报告》显示“超过50%的广告主,已经在生成创意内容时使用AIGC,并且AI营销内容占比超过10%”,而一分钟视频的生成token消耗基本在10万token至百万token量级,目前多模态模型开始步入快速商业化阶段,如快手可灵四五月连续两月付费金额超过1亿,多模态的加速渗透带来明显的算力需求提升。
四是主权AI,科研和军事领域是关键,随之扩展到其他各行业的效率提升,典型代表为美国重点推进其“星际之门”计划。与之而来的是各国政府也纷纷开启主权AI的投资计划,尤其是以欧洲、中东、日本等国为代表,投资体量超过3000亿美金。

算力方面从投资角度来看,一是随着推理占比的提升,云计算厂商投入产出比逐渐清晰,并且超卖率有望继续提升,从而带动利润率提升;二是围绕机柜增量变化及新技术投资,25年下半年核心是英伟达NVL72机柜上量,其中液冷散热、铜连接、电源变化最大:三是围绕估值性价比、景气度投资,重视PCB、光模块等供应链。


1)散热方面:散热方面将是AI算力领域未来几年核心技术升级方向之一,英伟达单卡功耗从700瓦到1200、1400瓦,未来有望迭代至2000瓦+,并且大机柜、超节点的出现,热源的叠加使得散热难度进一步提升,因此散热成为了接下来持续迭代升级的方向。其次,目前供应商以台系、美系厂为主,如Coolermaster、AVC、BOYD及台达等,中国大陆供应商比例较低,随着液冷散热从研发走向大规模量产,中国大陆公司扩产能力更具优势,我们认为液冷散热领域一系列部件会有更多中国大陆供应商进入到全球供应体系。


2)铜链接:铜线在短距数据传输的成熟度更高且448G等新技术路线逐步面世,今年扩产最快的公司将充分享受从Blackwell到Rubin所带来的高速连接需求增长。

3)电源领域:高功率带动单W价值提升。PSU是服务器电源进行AC-DC转换的核心,随着单体功率密度的提升,单W价格也在提升,呈现量价齐升局面。新一代GB300等GPU方案中,BBU、CBU逐步成为标配,能够解决负载波动率大的供电稳定、电压稳定问题。目前5.5 KW电源已进入量产阶段,后续伴随2026 下半年800 V HVDC 数据中心电力基础设施及 1 MW IT 机架逐步落地,电源将持续升级。随着功率密度要求的提升,UPS目前正在由600kW级向MW级迈进,以应对越来越大的功率密度需求,未来AIDC有望全面切换到HVDC为代表的全直流供电方案,电压等级也提升至800V。巴拿马电源等集成化、模块化产品逐步成为大厂青睐的主流,更先进的固态变压器(SST)也已开始研发和测试。


4)PCB:亚马逊、META、谷歌等自研芯片设计能力弱于英伟达,因此对PCB等材料要求更高,价值量更有弹性。随着短距离数据传输要求不断提高,PCB持续升级,并带动产业链上游升级,覆铜板从M6/M7升级到M8/M9。伴随国内PCB公司在全球份额持续提升,并带动上游产业链国产化,从覆铜板出发,并带动上游高端树脂、玻纤布、铜箔等国内份额进一步提升。


5)光模块:除了GPU等算力硬件需求强劲,也催生了网络端更大带宽需求。优秀的网络性能可以提升计算效率,显著提升算力水平。相较于传统的云计算网络,AI训练组网由叶脊架构向胖树架构转变,交换机和光模块数量大幅提升,且随着通信数据量的增加,对光模块的速率要求也更高。800G光模块2023年开始放量,2024-2026年都保持高速增长;1.6T光模块2025年开始出货,2026年有望放量,整个光模块产业链迎来量价齐升的景气周期。从竞争格局看,国内光模块巨头经历了一轮又一轮的竞争,与北美的云厂商深度绑定,占据了全球光模块市场的主要份额。从未来技术趋势演进看,我们建议关注硅光与CPO(共封装光学)。


6)先进封装、HBM:为了解决先进制程成本快速提升和“内存墙”等问题,Chiplet设计+异构先进封装成为性能与成本平衡的最佳方案,台积电开发的CoWoS封装技术可以实现计算核心与HBM通过2.5D封装互连,因此英伟达A100、H100等AI芯片纷纷采用台积电CoWos封装,并分别配备40GB HBM2E、80GB的HBM3内存。全球晶圆代工龙头台积电打造全球2.5D/3D先进封装工艺标杆,未来几年封装市场增长主要受益于先进封装的扩产。先进封装市场的快速增长,有望成为国内晶圆代工厂商与封测厂商的新一轮成长驱动力。


7)国内算力链:一方面来自于美国BIS政策的持续收紧,中期维度看,国产芯片占比提升是必然趋势。考虑到国产芯片逐渐进入量产交付阶段,预期市场集中度将看到显著提升。另一方面随着国内算力消耗快速增长(典型如字节跳动,每三个月token消耗接近翻一倍,5月底为16.4万亿token),我们预计国内各家大型云厂商在日均token消耗达到30万亿token时会感受到算力紧张,在达到60万亿token时会开始出现一定算力缺口。我们认为国内增速斜率更陡峭,国产芯片今年将迎来发展大年。

C端应用:从移动互联网迈向 AI 定义的新时代,AI 原生应用成为主角。其与传统应用大不相同,以 AI 为架构核心,软件开发范式历经从代码、权重到提示词的转变。在应用层,它降低构建应用门槛,改变交互形式,能完成复杂任务决策执行,还简化了 UI,让 LUI 走向前台。从渗透率看,当前 AI 应用普及程度相当于美国 PC 互联网 2003-04 年水平,且增速迅猛;从类型看,内容创作工具商业化进度领先,通用助手、垂直领域智能体等多类应用并存。海外 AI应用数量自 2023 年 1 月起每月新增超 1000 款,2024 年超 4000 款,AI应用开始迅速普及。


B端应用:企业端 AI 应用渗透率方面,美国企业采用 AI 技术比例为 9.2%,低于 C端,其中大型企业采用率最高。容错率与复杂度决定B端各场景AI应用落地顺序。其模型推理能力决定复杂任务场景突破速度,模型幻觉率决定容错率场景突破进度。从高容错、单一任务的AI+搜索/AI+编程场景到低容错、高复杂度的具身智能/AI+制药场景,AI应用尚需一定时间周期。但道阻且长,行则将至,本轮AI渗透相较于互联网时代的大幅提速预示着B端应用落地进程或将远超预期。分场景来看:


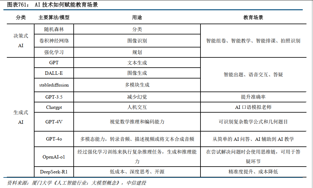
1)教育领域:因其场景清晰性、数据丰富性和需求刚性,成为AI技术落地的黄金赛道。AI+教育软件以人工智能技术为驱动,通过算法分析学情数据、动态定制学习路径,实现教学流程智能化重构。



2)医疗/制药领域:AI制药领域正经历着快速的迭代和变革,算法的更新迭代和算力的支持为AI在制药领域的应用打下了良好的基础。目前AI算法在临床前药物发现阶段已经有着深入且深刻的应用,海外头部临床CRO公司在临床试验中已经布局AI多年,完全由AI研发的新药有望在1-2年内成功上市。AI有望重塑药物发现的模式,并且为制药行业带来潜移默化且持续地降本增效,驱动AI制药管线和市场的快速增长。同时AI医疗在提升医疗器械功能、检查检验结果解读、辅助临床医生决策、健康管理等多个领域的应用价值较大,是医疗企业和医院必须重视的创新方向和竞争趋势。企业有望借助AI进一步提高产品竞争力和客户粘性,巩固行业地位和竞争优势。




3)工业领域:现代工业作为规模化制造体系,其标准化流程与确定性物理规则恰是AI模型的最佳训练场。AI+工业正沿两条主线突进:在增量市场,新能源汽车、光伏等新兴制造领域从零构建AI原生工厂,将视觉质检、预测性维护等模块嵌入产线设计底层,如智能制造服务商为车厂搭建的全链条数字孪生系统;在存量改造中,传统重工业通过渐进式部署解决关键瓶颈,例如钢铁企业用参数优化模型降低能耗,化工企业利用DCS等智能控制提高流程工业生产效率。当AI将分散的专家经验凝练为可复用的工业智能,传统制造的效率边界正被重新定义。


4)军事领域:AI正加速落地,广泛用于无人作战系统与战场决策支持。AI 正在重塑现代战争体系,从辅助工具跃升为智能战场的核心中枢。美军通过构建以“数据获取—智能平台—作战应用”为主干的三层级作战架构,实现从感知到打击的闭环式智能决策; 系统性赋能无人系统、网络攻防、战场感知、战争推演与后勤保障等五大作战核心领域。 SpaceX、 Palantir、Anduril 等新型防务企业成为关键推动力量,形成“算法主导”的新军工联盟。在此背景下,未来军事竞争重点关注低轨卫星(通导遥一体化)、 AI 平台与边缘智能、智能无人系统三大方向的融合突破,构建体系化、可实战部署的智能作战能力。


机器人:目前机器人大模型训练方式已经开始向端到端大模型+世界模型(物理规则建模)发展,同时模态能力也越来越丰富,从VLM过渡到VLA,典型的是Gemini Robotics(2025.3)已实现视觉-语言-动作(VLA)三模态深度融合,推动机器人从感知理解走向高频执行。目前具身智能大模型仍有数据集不够、思考跟不上运动、缺乏生态等主要痛点,但随着合成数据使用、模型持续迭代,未来将有效解决上述问题。
随着大模型快速迭代,供应链快速降本,两大因素加速以人形机器人为代表的具身智能商业化落地。自Tesla于2021年宣布推出人形机器人“擎天柱”,到现在Tesla即将推出第三代人形机器人、Figure推出搭载了Helix模型的新款、1X推出人工智能算法优化的NEO GAMMA等,国内的宇树、智元、优必选等步态、动作优化,我们看到模型迭代、训练算法优化、供应链快速降本,正在加速以人形机器人为代表的具身智能商业化落地,目前多家人形机器人产品已经在下游工业客户展开实训,预计未来人形机器人市场规模将远超汽车、3C行业,带动包括丝杠、减速器、传感器、电机等相关产业链的旺盛需求。



智驾:特斯拉FSD Beta V12.3为第一个使用端到端神经网络的FSD版本,端到端大模型相比过去的算法有四个重要特点及优势:
1)数据驱动:过去是靠写规则去定义自动驾驶,现在是由数据驱动,每看100-150万个视频片段,效果会有明显提升;
2)上限高:大模型的涌现能力目前看在自动驾驶中也有体现,意味着把参数量做大,能解决过去自动驾驶过程中一些难解决的驾驶行为;
3)计算效率提升:端到端模型将传统数十个独立模块集成至单一网络,消除信息传递延迟,因此推理时延缩短至毫秒级,进一步推动城市NOA等高阶功能落地提供技术基础;
4)驾驶体验逼近人类:过去规则定义下的自动驾驶很生硬,目前体验更加类似于人类驾驶的感受,从而降低了接管次数。目前,VLA(视觉 - 语言 - 动作模型)作为端到端架构的重要发展方向,通过融合视觉、语言等多模态数据构建 “多模态世界模型”,已经开始加速在车厂应用。除了模型变化,2025 年成上车元年,元戎启行、理想等国内外车企加速布局低速场景试点。车企推动 “智驾平权”,比亚迪等将高阶智驾下沉至 10 万级,带动城市 NOA 渗透率提升。



端侧:端侧硬件的多元化高度契合人工智能技术的交互需求,其声学、视觉、执行单元、光学、显示屏幕等组件,可以组合出丰富多彩的硬件产品。当前端侧的能力足以支撑不同场景下交互与传输工作,对模型的承载上还无法承载千亿参数规模的大模型,因此模型分级分工是当前端侧AI的阶段性特色。
不同场景下的端侧硬件展现出不同的技术需求,如AI眼镜追求轻薄且高续航,AI手机追求隐私与高效,AI电脑追求效率与便携,等等。未来端侧仍然是各场景下大模型渗透的核心载体,其技术路线呈现容量更大、电量更足、模型更强、声光屏交互更便捷的发展趋势,对高端cis摄像头与显示技术、消费电子级固态电池技术、高端存储封装技术、端侧高算力技术、超低功耗芯片设计技术、超低功耗声学技术等提出了多样的技术需求。






北美经济衰退预期逐步增强,国际地缘变局冲击全球供应链韧性,企业海外拓展承压;芯片结构性短缺可能制约产能释放与交付节奏;行业竞争加剧触发价格战隐忧,中低端产品毛利率可能跌破盈亏平衡点;原材料成本高企叠加汇率宽幅波动持续侵蚀外向型企业利润空间;技术端则面临大模型迭代周期拉长的风险),影响AI产业化进程;汽车智能化渗透率及工业AI质检等场景落地进度不及预期,或将延缓第二增长曲线兑现。
]article_adlist-->
黄文涛:经济学博士,纽约州立大学访问学者。现任中信建投证券首席经济学家、研究发展部联席负责人、中信建投机构委、投委会委员,董事总经理。兼任南开大学硕士导师、中信改革发展研究基金会咨询委员、中国首席经济学家论坛理事、中国证券业协会首席经济学家委员会委员等职务。多次参与国务院部委等机构形势分析研讨及课题研究。多年荣获新财富、水晶球、金牛奖、保险资管协会等最佳分析师,2016年新财富最佳分析师评比荣获固定收益第一名。2024年荣获服务高质量发展最佳首席经济学家。
阎贵成:中信建投证券通信行业首席分析师,北京大学学士、硕士,近8年中国移动工作经验,9年多证券行业研究工作经验。目前专注于人工智能、云计算、物联网、卫星互联网、5G/6G、光通信等领域研究,曾多次获得证券行业各大评选的通信行业第一名,如新财富、水晶球、金麒麟、上证报、Wind等。
程似骐:汽车行业首席分析师,上海交通大学车辆工程硕士,师从发动机所所长,曾任职于东吴证券、国盛证券,四年证券行业研究经验。2017年新财富第二团队核心成员,2020年新浪财经新锐分析师第一名,2020年金牛最佳汽车行业分析师团队第五名。深度覆盖新能源整车,智能化零部件,把握智能化电动化浪潮,对智能驾驶全产业链最前沿研究,深度跟踪从产业链最上游车载芯片到下游最前沿的L4的商业模式前沿演变。2021年新财富最佳分析师汽车行业第四名。
崔世峰:海外研究首席分析师,南京大学硕士,8年买方及卖方复合从业经历,专注于互联网及科技龙头公司研究。2024新财富海外市场研究第五名;2022-2023年新财富港股及海外最佳研究团队入围;2019-2020年新财富传媒最佳研究团队第二名核心成员。
贺菊颖:中信建投证券医药行业首席分析师,复旦大学管理学硕士,10年以上医药卖方研究从业经验,善于前瞻性把握细分赛道机会,公司研究深入细致,负责整体投资方向判断。2020年度新浪财经金麒麟分析师医药行业第七名、新财富最佳分析师医药行业入围、万德最佳分析师医药行业第四名等荣誉。2019年Wind“金牌分析师”医药行业第1名。2018年Wind“金牌分析师”医药行业第3名,2018第一财经最佳分析师医药行业第1名。2013年新财富医药行业第3名,水晶球医药行业第5名。
黎韬扬:研发部执行总经理、军工与新材料团队首席分析师,北京大学硕士。2015-2017年新财富、水晶球、Wind军工行业第一名团队核心成员,2018-2024年水晶球军工行业上榜,2018-2020年Wind军工行业第一名,2019-2022年金牛奖最佳军工行业分析团队,2018-2024年新财富军工行业上榜、入围。
刘双锋:中信建投证券电子首席分析师。3年深南电路,5年华为工作经验,从事市场洞察、战略规划工作,涉及通信服务、云计算及终端领域,专注于通信服务领域,2018年加入中信建投通信团队。2018年IAMAC最受欢迎卖方分析师通信行业第一名团队成员,2018《水晶球》最佳分析师通信行业第一名团队成员。
刘永旭:中信建投证券通信行业联席首席分析师,南开大学学士、硕士,曾从事军工行业研究工作,2020年加入中信建投通信团队,主要研究云计算IDC、工业互联网、通信新能源、卫星应用、专网通信等方向。2020-2021年《新财富》、《水晶球》通信行业最佳分析师第一名团队成员。
庞佳军:人工智能&电子联席首席分析师。
陶亦然:汽车行业联席首席分析师。曾任银河证券汽车分析师,2018年加入中信建投汽车团队,2018/19年万得金牌分析师团队核心成员,2019/20年新浪财经新锐分析师团队核心成员,2020年金牛最佳行业分析团队核心成员,2021/22年新财富、水晶球最佳分析师团队核心成员。
王在存:中信建投医疗器械及服务首席分析师,北京大学生物医学工程博士,《医疗器械行业蓝皮书》编委。团队负责研究医疗器械与医疗服务各细分赛道的发展趋势和投资机遇,团队成员的医疗产业资源丰富。
许琳:中信建投证券新能源汽车锂电与材料行业首席分析师,7年主机厂供应链管理+2年新能源车研究经验,2021年加入中信建投证券研究发展部,主要覆盖新能源汽车、电池研究。
许光坦:中信建投机械首席分析师,上海交通大学硕士,2021.4-2023.5曾就职于东北证券研究所,2023年5月加入中信建投证券,覆盖工控、传感器、注塑机、机床刀具、锂电设备方向。
杨艾莉:中信建投证券传媒互联网行业首席分析师,中国人民大学传播学硕士,曾任职于百度、新浪,担任商业分析师、战略分析师。2015年起,分别任职于中银国际证券、广发证券,担任传媒与互联网分析师、资深分析师。2019年4月加入中信建投证券研究发展部担任传媒互联网首席分析师。曾荣获2019年wind资讯传播与文化行业金牌分析师第一名;2020年wind资讯传播与文化行业金牌分析师第二名;2020年新浪金麒麟评选传媒行业新锐分析师第二名。
叶乐:中信建投证券纺服轻工及教育行业首席分析师,毕业于复旦大学金融硕士专业,2024年“金牛奖”纺服行业最佳分析师,2023年“新浪金麒麟”菁英分析师纺服第4、家居第5,2020年“新财富”海外最佳分析师第5名团队成员,目前专注于纺服、轻工、黄金珠宝、教育人力、医美个护等消费服务产业研究。
应瑛:中信建投证券计算机行业首席分析师,伦敦国王学院硕士,5年计算机行业研究经验。2021年加入中信建投,深入覆盖医疗信息化、工业软件、云计算、网络安全等细分领域。
于芳博:中信建投人工智能组首席分析师,北京大学空间物理学学士、硕士,2019年7月加入中信建投,主要覆盖人工智能等方向,下游重点包括智能汽车、CPU/GPU/FPGA/ASIC、EDA和工业软件等方向
袁清慧:中信建投制药及生物科技组首席分析师。中山大学理学本科,佐治亚州立大学理学硕士,北卡大学教堂山分校医学院研究学者。曾从事阿尔茨海默、肿瘤相关新药研发,擅长创新药产业研究。2018年加入中信建投证券研究发展部,负责制药及生物科技板块。2020年新浪金麒麟分析师医药行业第七名、新财富最佳分析师医药行业入围团队核心成员、Wind金牌分析师医药行业第4名。2019年Wind金牌分析师医药行业第1名。2018年Wind金牌分析师医药行业第3名,第一财经最佳分析师医药行业第1名。2021年新财富最佳分析师医药行业第五名。
赵然:中信建投非银与前瞻研究首席分析师,中国科学技术大学应用统计硕士。曾任中信建投金融工程分析师。目前专注于非银行业及金融科技领域(供应链金融、消费金融、保险科技、区块链、智能投顾/投研、金融IT系统、支付科技等)的研究,深度参与诸多监管机构、金融机构数字化转型及金融科技课题研究。6年证券研究的工作经验。2018年wind金融分析师(金融工程)第二名2019年.2020年Wind金融分析师(非银金融)第四名和第一名,2020年新浪金麒麟非银金融新锐分析师第一名。
朱玥:中信建投证券电力设备新能源行业首席分析师。2021年加入中信建投证券研究发展部,8年证券行业研究经验,曾就职于兴业证券、方正证券,《财经》杂志,专注于新能源产业链研究和国家政策解读跟踪,在2019至2022年期间带领团队多次在新财富、金麒麟,水晶球等行业权威评选中名列前茅。
]article_adlist-->证券研究报告名称:《AI新纪元:砥砺开疆・智火燎原》
对外发布时间:2025年7月24日
报告发布机构:中信建投证券股份有限公司
本报告分析师:
黄文涛 SAC 编号:S1440510120015
SFC 编号:BEO134
阎贵成 SAC 编号:S1440518040002
SFC 编号:BNS315
程似骐 SAC 编号:S1440520070001
SFC 编号:BQR089
崔世峰 SAC 编号:S1440521100004
SFC 编号:BUI663
贺菊颖 SAC 编号:S1440517050001
SFC 编号:ASZ591
黎韬扬 SAC 编号:S1440516090001
刘双锋 SAC 编号:S1440520070002
刘永旭 SAC 编号:S1440520070014
SFC 编号:BVF090
庞佳军 SAC 编号:S1440524110001
陶亦然 SAC 编号:S1440518060002
王在存 SAC编号:S1440521070003
许琳 SAC 编号:S1440522110001
SFC 编号:BVU271
许光坦 SAC 编号:S1440523060002
杨艾莉 SAC 编号:S1440519060002
SFC 编号:BQI330
叶乐 SAC 编号:S1440519030001
SFC 编号:BOT812
应瑛 SAC 编号:S1440521100010
SFC 编号:BWB917
于芳博 SAC 编号:S1440522030001
SFC 编号:BVA286
袁清慧 SAC编号:S1440520030001
SFC编号:BPW879
赵然 SAC 编号:S1440518100009
SFC 编号:BQQ828
朱玥 SAC 编号:S1440521100008
SFC 编号:BTM546
近期热门视频 ]article_adlist-->更多精彩视频,尽在中信建投证券研究视频号,欢迎关注~ ]article_adlist-->重要提示及免责声明重要提示:
通过本订阅号发布的观点和信息仅供中信建投证券股份有限公司(下称“中信建投”)客户中符合《证券期货投资者适当性管理办法》规定的机构类专业投资者参考。因本订阅号暂时无法设置访问限制,若您并非中信建投客户中的机构类专业投资者,为控制投资风险,请您请取消关注,请勿订阅、接收或使用本订阅号中的任何信息。对由此给您造成的不便表示诚挚歉意,感谢您的理解与配合!
]article_adlist-->免责声明:本订阅号(微信号:中信建投证券研究)为中信建投证券股份有限公司(下称“中信建投”)研究发展部依法设立、独立运营的唯一官方订阅号。
本订阅号所载内容仅面向符合《证券期货投资者适当性管理办法》规定的机构类专业投资者。中信建投不因任何订阅或接收本订阅号内容的行为而将订阅人视为中信建投的客户。
本订阅号不是中信建投研究报告的发布平台,所载内容均来自于中信建投已正式发布的研究报告或对报告进行的跟踪与解读,订阅者若使用所载资料,有可能会因缺乏对完整报告的了解而对其中关键假设、评级、目标价等内容产生误解。提请订阅者参阅中信建投已发布的完整证券研究报告,仔细阅读其所附各项声明、信息披露事项及风险提示,关注相关的分析、预测能够成立的关键假设条件,关注投资评级和证券目标价格的预测时间周期,并准确理解投资评级的含义。
中信建投对本订阅号所载资料的准确性、可靠性、时效性及完整性不作任何明示或暗示的保证。本订阅号中资料、意见等仅代表来源证券研究报告发布当日的判断,相关研究观点可依据中信建投后续发布的证券研究报告在不发布通知的情形下作出更改。中信建投的销售人员、交易人员以及其他专业人士可能会依据不同假设和标准、采用不同的分析方法而口头或书面发表与本订阅号中资料意见不一致的市场评论和/或观点。
本订阅号发布的内容并非投资决策服务,在任何情形下都不构成对接收本订阅号内容受众的任何投资建议。订阅者应当充分了解各类投资风险,根据自身情况自主做出投资决策并自行承担投资风险。订阅者根据本订阅号内容做出的任何决策与中信建投或相关作者无关。
本订阅号发布的内容仅为中信建投所有。未经中信建投事先书面许可,任何机构和/或个人不得以任何形式转发、翻版、复制、发布或引用本订阅号发布的全部或部分内容,亦不得从未经中信建投书面授权的任何机构、个人或其运营的媒体平台接收、翻版、复制或引用本订阅号发布的全部或部分内容。版权所有,违者必究。
]article_adlist-->
海量资讯、精准解读,尽在新浪财经APP
股票在线配资平台,散户配资股票,实盘配资公司查询提示:文章来自网络,不代表本站观点。